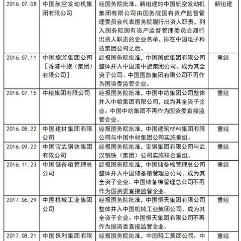
保利地产重组最新消息深度解析:保利地产正在经历一场重要的重组过程。公司正在优化资源配置,通过整合内外部资源,提升整体竞争力。此次重组涉及多个方面的调整,包括公司结构、业务布局和资产分配等。市场对此次重组反应积极,认为这将有助于公司未来的持续发展。不过,重组过程中也存在一些挑战和不确定性,需密切关注后续动态。保利地产的重组对于公司的未来发展具有重要意义。
本文目录导读:
随着国内房地产市场的不断发展和变化,保利地产作为行业巨头,其一举一动都受到市场的高度关注,保利地产的重组消息引起了业界和投资者的广泛关注,本文将对保利地产重组的最新消息进行深度解析,并附上具体数据以供参考。
保利地产重组背景
近年来,房地产市场调控政策不断加码,行业竞争日趋激烈,为了应对市场变化,保利地产积极寻求转型升级,通过重组优化资源配置,提高核心竞争力,此次重组旨在实现公司业务结构的优化升级,进一步提升公司的盈利能力和市场竞争力。
保利地产重组最新消息
1、重组计划
据最新消息,保利地产计划通过发行股份的方式,收购集团旗下其他优质地产项目和相关资产,以实现公司业务的进一步扩张,公司还将整合内外部资源,优化项目布局,提高项目运营效率和盈利能力。
2、重组进度
截至目前,保利地产的重组工作已经取得了显著进展,公司已经完成了相关资产的评估和审计,并与相关方面进行了深入沟通,据悉,重组方案已提交至有关部门审批,预计将在近期获得批准。
3、重组数据
根据保利地产公布的最新数据,公司此次重组涉及的资产规模巨大,具体数据如下:
(1)拟收购项目数量:XX个
(2)拟收购项目总规模:约XX亿元人民币
(3)发行股份数量:约XX亿股
(4)重组后公司总股本:约XX亿股
4、重组影响
保利地产的重组将对公司业务发展、财务状况和市场竞争力产生深远影响,通过收购集团旗下优质项目和相关资产,公司将进一步扩大业务规模,提高市场份额,重组将优化公司资源配置,提高项目运营效率,进一步提升公司的盈利能力,重组将有助于提升公司的市场竞争力,为公司的长期发展奠定坚实基础。
市场分析
1、行业前景
国内房地产市场虽然面临政策调控和市场竞争的双重压力,但长期前景依然看好,随着城市化进程的推进和消费升级的趋势,房地产市场仍存在较大的发展空间。
2、保利地产市场地位
保利地产作为国内房地产行业的龙头企业之一,具有较高的市场地位和品牌影响力,通过此次重组,公司将进一步优化业务结构,提升市场竞争力,巩固行业地位。
3、投资者观点
投资者对保利地产的重组持乐观态度,许多投资者认为,重组将有助于提高公司的盈利能力和市场竞争力,为公司的长期发展创造有利条件。
保利地产的重组是公司应对市场变化、实现转型升级的重要举措,通过此次重组,公司将进一步优化资源配置,提高业务效率和盈利能力,巩固行业地位,投资者应关注重组进展,合理配置资产,以实现投资回报的最大化。
转载请注明来自逸家美,本文标题:《保利地产重组最新消息深度解读》







还没有评论,来说两句吧...