福州实施新的限行措施。具体措施包括限制部分车辆在规定时间内进入市区,以减少交通拥堵和空气污染。此次限行措施适用于多个区域,具体范围已公布。市民需关注最新消息,遵守限行规定,以确保交通顺畅。摘要字数控制在100-200字以内。
本文目录导读:
根据福州市政府最新发布的交通限行消息,为了缓解城市交通拥堵,改善空气质量,我市即将实施一系列新的限行措施,以下是具体的限行最新消息,请您关注并了解。
限行时间
自XXXX年XX月XX日起,工作日的7:30至8:30和17:00至18:30为限行时段,在此期间,机动车将受到限制通行。
限行区域
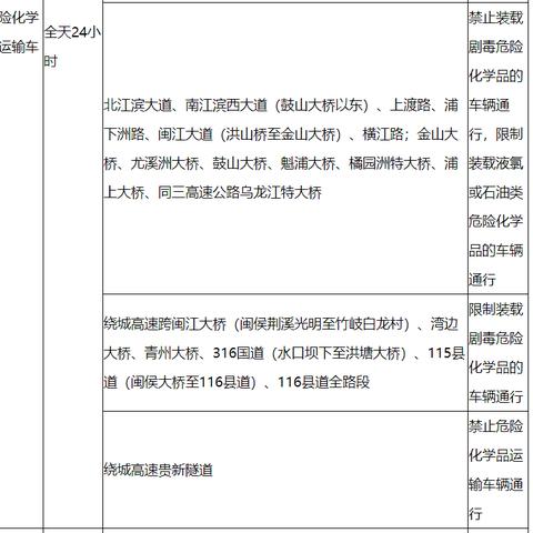
本次限行的区域主要包括福州市中心区域及部分主要道路,具体范围包括:东至闽江路,西至西二环路,南至南台大道,北至福飞路以内的城区道路。
限行对象
本次限行措施适用于所有机动车,包括本地车辆和外地进入福州市区的车辆,部分特种车辆如公交车、出租车、应急救援车辆等不受限制。
限行规定
1、尾号限行:根据车牌尾号最后一位数字,在限行时段内禁止在限行区域内通行,具体规定为:尾号为单数的车辆在单日行驶,尾号为双数的车辆在双日行驶,车牌尾号为1、3、5、7、9的车辆在单日行驶,尾号为2、4、6、8的车辆在双日行驶。
2、区域限行:在限行区域内实行分时段、分路段限制通行,高峰时段禁止非闽A牌照车辆进入限行区域。
3、高污染车辆限制:对排放不达标的高污染车辆实行限制通行,黄标车、老旧车辆等需按照相关规定执行。
豁免车辆
以下车辆不受限行措施限制:
1、公交车、出租车等公共交通工具;
2、应急救援车辆、警车、消防车、救护车等特种车辆;
3、新能源汽车(纯电动、插电式混合动力汽车等);
4、执行任务的军车、公务车等。
处罚措施
违反限行规定的车辆,将被处以罚款和扣分的处罚,具体处罚标准如下:
1、限行时段内在限行区域内行驶,罚款XXX元,记X分;
2、违反尾号限行规定的,罚款XXX元,记X分;
3、高污染车辆违反限行规定的,罚款XXX元至XXXX元不等,并可能扣留车辆。
温馨提示
1、请市民提前了解限行规定,合理安排出行时间和路线,遵守交通法规,确保行车安全;
2、鼓励市民选择公共交通、步行、骑行等绿色出行方式,减少机动车出行,共同为改善空气质量做出贡献;
3、请车主及时办理车辆年检,确保车辆排放达标,为保护环境尽一份力量。
查询渠道
市民可通过以下渠道查询最新的限行信息:
1、福州市政府官方网站;
2、福州交警微信公众号;
3、各大新闻媒体及社交平台;
4、交警部门宣传栏及公告牌。
联系方式
如有关于限行的疑问或建议,请联系福州市交警部门,联系电话:XXXXXXXXX。
为了我们的城市更加美好,空气质量更加优良,请您支持并遵守福州市新的限行措施,让我们共同努力,为福州的未来发展做出贡献!
特此通告!
福州市政府
XXXX年XX月XX日
转载请注明来自逸家美,本文标题:《福州限行政策最新动态》







还没有评论,来说两句吧...